APP开发 系统定制 网页开发 公众号小程序 尽在邻米

直线电话 021-50770206 - 上海 18817920445(同微信号) 深圳 18817379825

资讯

Dynamic information

动态资讯

浙大犯强奸罪学生成绩单 128人中排名126曾拿过学校补助

今天来聊聊一篇关于浙大犯强奸罪学生成绩单,128人中排名126曾拿过学校补助的文章,网友们对这件事情都比较关注,那么现在就为大家来简单介绍下浙大犯强奸罪学生成绩单,128人中排名126曾拿过学校补助,希望对各位小伙伴们有所帮助。

眼睛

1006

2020-07-22

今日大暑!一年中最热的日子如何过

大暑是农历二十四节气中的第十二个节气,2020年7月22日16:36即是大暑,《月令七十二候集解》中说:“大暑,六月中。

眼睛

1001

2020-07-22

一文读懂全球疫情:全球累计确诊逾1506万例 印度边境安全部队11名士兵确诊

全球累计确诊逾1506万例!据Worldometer网站实时统计数据显示,截至北京时间7月22日6时30分左右,全球累计确诊新冠肺炎病例15063264例,累计死亡病例618122例,76个国家确诊病例超过万例。

眼睛

1077

2020-07-22

什么情况?男子被关8年无罪释放后精神抚慰金5000

男子从死刑到无罪被羁押3076天,不服精神抚慰金仅五千

眼睛

906

2020-07-21

官方回应郑云龙落户北京:手续齐全详情咨询原单位

新浪娱乐讯 此前,艺人郑云龙在采访中多次透露自己在母亲安排下进过事业单位,疑似走后门获得北京户口且吃空饷,仝卓也多次喊话郑云龙,郑云龙方一直无回应。

眼睛

974

2020-07-21

最富有26人掌握世界上一半财富,最贫穷者“分享”吃剩的残羹冷炙

贫富差距是当今世界存在的不平等现象之一,极少数人掌握着世界上绝大部分财富。联合国秘书长古特雷斯就指出,最富有的26个人控制着世界上一半的财富。

眼睛

1017

2020-07-21

九江市一事业单位招聘第1名无缘体检,被第2举报出局

2017 年 12 月 27 日,瞿江桓以笔试分 56.5,面试分 83.02,合计总分 139.52 排名第一入围体检。

眼睛

2071

2020-07-20

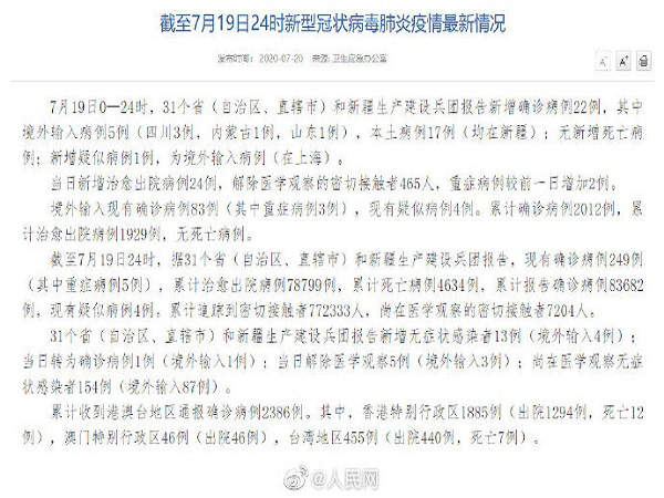
31省区市新增确诊22例,新疆新增本土病例17例

【31省区市新增确诊22例,新疆新增本土病例17例】7月19日0—24时,31个省(自治区、直辖市)和新疆生产建设兵团报告新增确诊病例22例,其中境外输入病例5例(四川3例,内蒙古1例,山东1例),本土病例17例(均在新疆);无新增死亡病例;新增疑似病例1例,为境外输入病例(在上海)。

眼睛

1017

2020-07-20