中央气象台:“卡努”加强为强台风级,最大风力15级
2023-07-31
927
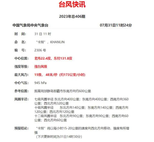
南方网讯 据中央气象台网站消息,今年第6号台风“卡努”已加强为强台风级。7月31日11时,“卡努”最大风力15级, 48米/秒(约173公里/小时),将以每小时15-20公里的速度向西北方向移动,强度有所增强。

【上海邻米网络科技有限公司主营:商城开发,企业建站,APP开发,行业门户网站(文库系统,问答系统等)单商城多商城建站仿站等你来!我司有多套模板任你挑,价格从优,多买多得】
2023-07-31
927
南方网讯 据中央气象台网站消息,今年第6号台风“卡努”已加强为强台风级。7月31日11时,“卡努”最大风力15级, 48米/秒(约173公里/小时),将以每小时15-20公里的速度向西北方向移动,强度有所增强。

【上海邻米网络科技有限公司主营:商城开发,企业建站,APP开发,行业门户网站(文库系统,问答系统等)单商城多商城建站仿站等你来!我司有多套模板任你挑,价格从优,多买多得】